۱۷ دی ۱۴۰۴ - ۲۳:۱۷
کد خبر: ۱۹٬۵۲۲

منابع قدرت نرم جمهوری اسلامی ایران

سپری در برابر طوفان‌های خارجی

روح الامین سعیدی _ استاد دانشگاه امام صادق (ع)

منابع قدرت نرم جمهوری اسلامی ایران کدام‌اند؟ یعنی جمهوری اسلامی ایران چه منابعی را در اختیار دارد که بتواند با اتکا بر آنها بر دیگر کنشگران اعمال نفوذ نرم‌افزاری کند؟ بی‌شک پاسخ دقیق و واقع‌بینانه به این پرسش اهمیت فوق‌العاده‌ای برای طراحی راهبردهای کلان سیاست خارجی دارد و وزن و جایگاه بین‌المللی کشور تا را حدود زیادی مشخص خواهد کرد.

سپری در برابر طوفان‌های خارجی

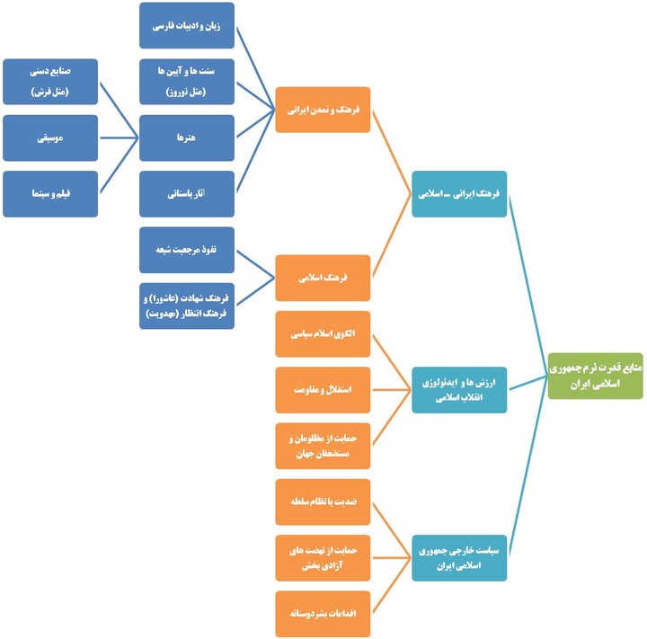
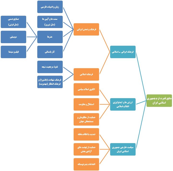
آگاه: با الگو قرار دادن تقسیم‌بندی سه‌گانه «جوزف نای» می‌توان منابع قدرت نرم جمهوری اسلامی ایران را در سه سطح فرهنگ، ارزش‌ها و سیاست خارجی به شرح ذیل برشمرد:

سپری در برابر طوفان‌های خارجی

۱. سطح فرهنگ
۱ ـ ۱. فرهنگ و تمدن ایرانی
طبق دیدگاه «نای» تنها آن بخش از ذخایر فرهنگ و تمدن ایرانی به عنوان منبع قدرت نرم قابل بهره‌برداری است که برای مردمان جوامع خارجی جذابیت داشته باشد. لذا به منظور برآورد قدرت نرم فرهنگ ایرانی باید ضمن کنار گذاشتن آن بخش‌هایی که صرفا مصرف داخلی دارند، تنها به ذکر مواردی پرداخت که قابل عرضه در سطح جهانی یا لااقل سطح منطقه‌ای هستند. با چنین رویکردی می‌شود چهار مظهر فرهنگ و تمدن ایران را شناسایی کرد که بالقوه می‌توانند منبع مولد قدرت نرم باشند.

الف) زبان و ادبیات فارسی
زبان فارسی تنها در سه کشور ایران، افغانستان و تاجیکستان به عنوان زبان رسمی محسوب می‌شود اما در کشورهایی همچون عراق، ترکیه، ازبکستان و پاکستان نیز گروه‌هایی از فارسی‌زبانان حضور دارند. همچنین رگه‌هایی از زبان فارسی در زبان‌های دیگری نظیر ترکی، هندی، اردو، ارمنی، گرجی و سواحیلی قابل رؤیت است. در کل جمعیتی حدود ۱۰۰ میلیون نفر در دنیا به زبان فارسی سخن می‌گویند و حدود ۲۰۰ میلیون ترک، ترکمن، ازبک و اردوزبان هم بهره‌ای از فارسی دارند (درخشه و غفاری، ۱۳۹۰:۲۰). «درصد مطلق جمعیت فارسی‌زبانان مناطق ژئوپلیتیکی جهان با توجه به کل جمعیت هر منطقه عبارت است از: خاورمیانه (۷۹/۰ درصد)، آسیاپاسیفیک (۰۳/۰ درصد)، اوراسیای مرکزی (۸۹/۱۳ درصد)، اروپا (۰۵/۰ درصد)، آفریقا (۰۰۲/۰ درصد)، آمریکای شمالی (۵۴/۰ درصد)، آمریکای لاتین (۰۰۱/۰ درصد)» (هرسیج و دیگران، ۱۳۸۸:۲۳۶).
با این حساب زبان فارسی به دلیل محدود بودن گویش‌وران آن در سراسر جهان قابل قیاس با زبان‌هایی مانند انگلیسی، فرانسوی یا چینی نیست و گستره نفوذ آن بیشتر منطقه‌ای است نه جهانی لذا تنها می‌تواند در منطقه اوراسیای مرکزی در ارتباط با کشورهایی مانند افغانستان، تاجیکستان و ترکمنستان یا منطقه 
شبه قاره در ارتباط با کشورهایی چون هند و پاکستان به عنوان منبع قدرت نرم جمهوری اسلامی ایران کارایی داشته باشد.
البته نباید فراموش کرد که ادبیات کهن فارسی که نمایانگر هویت ایرانی و آینه فرهنگ، اندیشه، آرزوها، آرمان‌ها و به طور کلی جهان‌بینی ملت بزرگ ایران است، با وجود مفاخری مانند حافظ، سعدی، فردوسی، مولوی و خیام و با برخورداری از مضامین بسیار غنی و والا دارای شهرتی جهانی بوده و مورد اقبال شمار زیادی از دوستداران شعر و ادب در جوامع مختلف جهان قرار دارد تا جایی که آثار مشاهیر ادب فارسی به زبان‌های گوناگون ترجمه شده و در زمره کتب پرفروش به شمار می‌آیند (هرسیج و تویسرکانی، ۱۳۸۹:۱۶۲). در نتیجه جاذبه ادبیات فارسی هم می‌تواند مجرایی برای تاثیرگذاری بر شماری از اقشار فرهیخته، دانشجویان و اهل ادب حتی در جوامع غیرفارسی زبان باشد. به دلیل همین جاذبه‌هاست که دوره‌های آموزش زبان فارسی در نقاط مختلف دنیا با استقبال پرشور علاقه‌مندان روبه‌رو می‌شود.

ب) رسوم و آیین‌ها
رسوم و آیین‌های برآمده از فرهنگ ایرانی هم در صورت بهره‌مندی از ویژگی جذابیت خارجی می‌توانند به عنوان منابع فرهنگی مولد قدرت نرم تلقی شوند که بارزترین مصداق در این زمینه جشن نوروز است. جشن نوروز به عنوان باستانی‌ترین جشن تمدن بشری ریشه‌ای ایرانی دارد اما در بسیاری دیگر از جوامع سراسر جهان نیز گرامی داشته می‌شود. جشن نوروز در تاریخ ۳۰ سپتامبر ۹۰۰۲ توسط سازمان آموزشی، علمی و فرهنگی ملل متحد (یونسکو) در «فهرست میراث فرهنگی غیرملموس بشری» به ثبت رسید. یونسکو نوروز را یک سنت فرهنگی و یک جشن باستانی می‌داند که نماد اولین روز بهار و تجدید حیات طبیعت است و موجب تقویت ارزش‌های صلح و همبستگی میان نسل‌ها و درون خانواده‌ها و نیز آشتی و حسن همجواری می‌شود و لذا به تنوع فرهنگی و دوستی میان مردمان جوامع مختلف یاری می‌رساند. (UNESCO, ۲۰۱۱)

ج) هنرها
محصولات صنایع فرهنگی و هنری کشورها به شرط داشتن جاذبه برای مخاطبان خارجی منابع قدرت نرم هستند چنان‌که بخش عظیمی از ذخیره قدرت نرم ایالات متحده آمریکا مرهون وجود آثار هنری تولید هالیوود است. جمهوری اسلامی ایران هم در این زمینه ظرفیت‌های چشمگیری دارد که در صورت سرمایه‌گذاری مناسب می‌توانند در راستای بالابردن قدرت نرم آن به کار گرفته شوند. صنایع دستی ایرانی را که حاصل ذوق و چیره‌دستی هنرمندان این سرزمین است، مردمان جوامع مختلف جهان می‌شناسند. فرش و قالی ایرانی سرآمد این صنایع هستند که همواره مشتاقان بسیاری در فراسوی قلمرو کشور دارند. موسیقی اصیل ایرانی نیز برخوردار از آوازه‌ای جهانی است و هرساله چندین کنسرت با هنرمندی خوانندگان و نوازندگان برجسته ایران در کشورهای خارجی برگزار می‌شود. همچنین سینمای ایران پس از پیروزی انقلاب اسلامی جهش قابل توجهی داشته و خود را در سطح جهانی مطرح کرده است. به طوری که فیلم‌های سینمایی کارگردانان ایرانی طی سال‌های اخیر در جشنواره‌های متعدد خارجی به نمایش درآمده‌اند و جوایز معتبری را از جمله جایزه اسکار سال ۲۰۱۲ کسب کرده‌اند و برخی سریال‌های ایرانی هم توانسته‌اند با جذب مخاطبان پرشماری در کشورهای همسایه به موفقیت‌های بزرگی دست یابند.

د) آثار باستانی
کشور ایران به عنوان میراث‌دار یکی از کهن‌ترین و بزرگ‌ترین تمدن‌های بشری، گنجینه ارزشمندی از آثار باستانی را در خود جای داده که یادآور سابقه طولانی فرهنگی و تمدنی ایرانیان است. وجود این آثار علاوه بر عواید مادی‌ای که برای صنعت گردشگری کشور دارد، می‌تواند زمینه جذب مردم جوامع خارجی، تاثیرگذاری بر آنان و قرار دادنشان در معرض واقعیات جامعه ایرانی را فراهم سازد. بر اساس گزارش سال ۲۰۱۱ مجمع جهانی اقتصاد که به رتبه‌بندی شاخص رقابت‌پذیری در صنعت گردشگری و سفر میان ۱۳۹ کشور جهان پرداخته بود، ایران از حیث در اختیار داشتن جاذبه‌های گردشگری فرهنگی ـ تاریخی در رتبه نهم جهان می‌ایستد (همشهری‌آنلاین، ۱۳۹۲).
پس در شرایطی که بسیاری از افکار عمومی جهانی بر اثر القائات مخرب رسانه‌های معاند، ایران را کشوری عقب‌مانده و غیرمتمدن می‌انگارند، آثار باستانی موجود در جای‌جای کشور مانند اصفهان و شیراز را باید به چشم منابع فرهنگی جذابی نگریست که به منظور اصلاح تصویر برون‌مرزی ایران و ارتقا وجهه آن نزد مردمان سایر کشورها قابل بهره‌برداری هستند.

۱ ـ ۲. فرهنگ اسلامی
فرهنگ اسلامی را می‌توان مجموعه عقاید، باورها، ارزش‌ها، آداب و رسوم، الگوها و شیوه‌های عمل منبعث از شریعت اسلام قلمداد کرد. برمبنای این تعریف اگر بخواهیم فرهنگ اسلامی را که به موازات فرهنگ ایرانی، قوام‌بخش هویت ملت ایران محسوب می‌شود، به عنوان منبع قدرت نرم برای جمهوری اسلامی ایران در نظر بگیریم، لازم است عناصری جاذبه‌آفرین را در این فرهنگ شناسایی کنیم که علاوه بر مسلمانان ایرانی مورد توجه و اقبال مسلمانان آن سوی مرزها نیز قرار داشته باشد تا جمهوری اسلامی بتواند به پشتوانه آنها بر مردم جوامع خارجی اعمال نفوذ کند. با این پیش فرض باید گفت به سختی می‌شود عنصری را در فرهنگ اسلامی عام سراغ گرفت که جمهوری اسلامی ایران بتواند به اتکای آن بر دیگر جوامع دنیای اسلام اعمال قدرت نرم کند. لذا منابع قدرت نرم ایران صرفا در بستر فرهنگ اسلامی شیعی قابل ردیابی هستند که در این میان دو مورد از اهمیت ویژه‌ای برخوردارند:

الف) نفوذ مرجعیت شیعه
مرجعیت را بدون تردید باید یکی از مهم‌ترین نهادهای جوامع شیعی قلمداد کرد که به دلیل کارکرد بسیار مهمی که در مذهب شیعه برای آن در نظر گرفته شده است، ظرفیت فوق‌العاده‌ای به منظور اعمال نفوذ بر افکار عمومی شیعیان، تنظیم رفتارهای فردی و اجتماعی‌شان و تعیین دستورکار برای آنان دارد. لذا از آنجایی که دامنه نفوذ مرجعیت هرگز محدود به مرزهای جغرافیایی نیست و حتی شیعیان ساکن در کشورهای خارجی را نیز در بر می‌گیرد، می‌توان این نهاد را یک منبع مولد قدرت نرم به حساب آورد.
نفوذ مرجیعت شیعه که امری نهادینه شده در فرهنگ جوامع شیعی محسوب می‌شود، یکی از منابع مهم تولید قدرت نرم برای جمهوری اسلامی ایران به شمار می‌آید. اگرچه این منبع ماهیتا ربطی به انقلاب اسلامی نداشته و پیش از آن نیز موجود بوده است، لکن پیروزی انقلاب اسلامی موجب تقویت آن شد تا جایی که امروزه مراجع حوزه قم از نفوذ چشمگیری در سراسر جهان تشیع برخوردارند و حتی آیت‌الله سیستانی به عنوان برجسته‌ترین و ذی‌نفوذترین مرجع شیعیان عرب‌زبان در حوزه نجف، خود یک فرد ایرانی‌تبار است و روابط خوبی با حوزه قم و نظام جمهوری اسلامی ایران دارد.

ب) فرهنگ شهادت و فرهنگ انتظار
شهادت و انتظار دو عنصر حیاتی در فرهنگ شیعه هستند که ظرفیت قدرت‌آفرینی بالایی دارند. فرهنگ شهادت که از اعتقاد به زندگی جاویدان پس از مرگ نشأت می‌گیرد، کشته شدن در راه آرمان‌های اسلامی و نبرد با دشمنان اسلام را اقدامی بسیار پسندیده و موجب جلب رضای الهی و تحقق سعادت و بهروزی ابدی برای شهید می‌داند. این باور قلبی راسخ، انرژی و انگیزه فوق‌العاده‌ای در روح افراد ایجاد می‌کند تا برای نیل به آرمان‌ها دست به فداکاری بزنند. معتقدان به فرهنگ شهادت همواره خود را در میان دو امر نیکو (احدی الحُسنَیَین) می‌بینند که یکی پیروزی در جنگ و غلبه بر دشمنان و دیگری کشته شدن در راه خدا و کسب سعادت اخروی است. بالطبع وقوع هرکدام از این دو حالت دستاورد بزرگی محسوب می‌شود و همین مسئله یک مجاهد شیعه را عملا شکست‌ناپذیر می‌سازد. انجام عملیات‌های شهادت‌طلبانه (استشهادی) توسط رزمندگان مقاومت اسلامی در لبنان و فلسطین مصداق بارزی از تجلی بیرونی فرهنگ شهادت است. به موازات فرهنگ شهادت، فرهنگ انتظار یا مهدویت هم موجب تقویت احساس قدرتمندی در نهاد شیعیان می‌شود. مذهب تشیع فرجامی بسیار روشن و آرمانی را برای جهان تصویر می‌کند و معتقد است که در پایان تاریخ با قیام سراسری مهدی موعود به عنوان آخرین بازمانده از نسل پیشوایان الهی، تمامی نظام‌های ظالمانه الحادی سرنگون و یک دولت عدل جهانی با حاکمیت امام معصوم تشکیل خواهد شد. همین امیدواری به بهبود اوضاع جهان با ظهور منجی، سبب خوشبین ماندن شیعیان به نتیجه تلاش‌ها و مبارزاتشان می‌شود و از بروز رخوت و یأس جلوگیری می‌کند. در مجموع وجود دو عنصر شهادت و انتظار در فرهنگ شیعه قدرت فوق‌العاده‌ای به شیعیان می‌بخشد.

۲. سطح ارزش‌ها و ایدئولوژی انقلاب اسلامی
۲ ـ ۱. الگوی اسلام سیاسی
یکی از غنی‌ترین منابع مولد قدرت نرم جمهوری اسلامی ایران بدون تردید الگوی اسلام سیاسی است. این الگو را می‌توان دستاورد اساسی انقلاب اسلامی برای محیط جهانی دانست زیرا مفاهیم و ارزش‌های بدیعی را عرضه کرد که در تاریخ معاصر جهان کاملا بی‌سابقه بود و برای ملت‌ها بسیار تازگی داشت. تا پیش از پیروزی انقلاب اسلامی جدایی دین از سیاست (سکولاریسم) ایده‌ای کاملا جاافتاده در سراسر دنیا محسوب می‌شد و این باور برآمده از فلسفه غرب تقریبا در همه‌جا مورد پذیرش قرار گرفته بود که دین فقط تدبیرکننده امور زندگی شخصی انسان است و حق ورود به عرصه اجتماع را ندارد و امور مربوط به زندگی اجتماعی را تنها باید با کاربرد قوانین و الگوهای منبعث از خرد بشری مدیریت کرد. شدت سیطره تفکر سکولاریستی و عاری انگاشتن دین از هرگونه کارکرد سیاسی و اجتماعی به حدی بود که حتی در کشورهای اسلامی نیز گروه‌های مبارز مسلمان حرکت‌های مبارزاتی خود را اغلب با الهام از اندیشه‌های ملی‌گرایانه، سوسیالیستی یا کمونیستی انجام می‌دادند. تا جایی که شیخ اسعد تمیمی از رهبران فلسطینی می‌گوید: «تا زمان انقلاب ایران، اسلام از عرصه نبرد غایب بود؛ حتی در عرصه واژگان، برای مثال به جای جهاد از کلماتی چون نصال و کفاح استفاده می‌شد» (بیکی، ۱۳۸۹:۱۸۳).
الگوی اسلام سیاسی انقلاب ایران وجوه گوناگونی دارد که هریک به نوعی موجب جذابیت و قدرت‌زایی آن می‌شود و از جمله می‌توان به معنویت‌گرایی در سیاست اشاره کرد. انقلاب اسلامی تا حدود زیادی از سیاست منفعت‌محور ماکیاولیستی که تنها حساب هزینه و فایده مادی منتج از عقلانیت ابزاری را سرلوحه کنش سیاسی قرار می‌دهد فاصله گرفت و با وارد ساختن مفاهیم دینی به عرصه سیاست‌ورزی، سیاست را صبغه‌ای الهی و قدسی بخشید. جالب است که این ویژگی انقلاب اسلامی از رصد میشل فوکو فیلسوف فرانسوی نیز مستور نمانده و او که در ایام پیروزی انقلاب از نزدیک شاهد تحولات ایران بوده است، عنصر معنویت را نیروی محرکه اصلی انقلاب و عامل چیرگی انقلابیون بر قدرت سخت رژیم شاه معرفی می‌کند. به زعم وی درآمیختن معنویت با سیاست سبب شده است که حتی مناسک و آیین‌های مذهبی شیعیان مانند عزاداری عاشورا نیز رنگ و بوی سیاسی به خود گرفته و در راستای اهداف انقلابی مورد استفاده قرار گیرد. فوکو قدرت نرم انقلاب ایران را نهفته در پیام معنوی آن می‌داند که برای جهان ارسال می‌شود و لذا این انقلاب را روح جهان بی‌روح لقب می‌دهد (جمال‌زاده، ۱۳۹۱:۷۷ ـ ۷۴).
وجه دیگر الگوی اسلام سیاسی ولایت فقیه است. در الگویی که انقلاب اسلامی به جهان عرضه نمود، یک فقیه مجهتد جامع‌الشرایط در رأس هرم قدرت قرار دارد و هدایت کلان سیاسی و دینی جامعه شیعه را برعهده می‌گیرد. تفاوت ولی فقیه با دیگر رهبران سیاسی این است که او علاوه بر قدرت سیاسی قانونی خود، به دلیل قداست جایگاهش که به باور شیعیان جایگاه نیابت از امام معصوم محسوب می‌شود، ارتباط معنوی و عاطفی عمیقی با پیروانش دارد که در دیگر نظام‌ها کمتر می‌توان نمونه مشابهی برای آن سراغ گرفت. همچنین از آنجایی که در رویکرد آرمانی اسلام مرزهای جغرافیایی به رسمیت شناخته نمی‌شود، دامنه نفوذ ولی فقیه تنها محدود و منحصر به قلمرو کشور تحت حکومتش نیست بلکه ممکن است احکام و فرامین وی برای بسیاری از شیعیان معتقد به نظریه ولایت فقیه در سراسر جهان تشیع نیز قابل پذیرش باشد و همین مسئله به ولی فقیه توانایی تعیین دستورکار می‌بخشد.

۲ ـ ۲. استقلال و مقاومت
استقلال‌طلبی، استکبارستیزی و مقاومت در برابر سلطه‌گری قدرت‌های بزرگ در زمره بنیادین‌ترین ارزش‌های انقلاب اسلامی به شمار می‌آیند که در ارتباط تنگاتنگ با ارزش‌های دیگری مانند آزادی، عدالت، جهاد، ایثار و شهادت، منظومه کامل گفتمانی انقلاب را هویت و معنا می‌بخشند. البته این ارزش‌ها مولود انقلاب اسلامی نیستند بلکه از آموزه‌های اسلام شیعی نشأت می‌گیرند. اساسا گفتمان سیاسی تشیع مولد قدرت است و همواره پیروان خود را به مقاومت و جهاد علیه مستکبرین و حضور فعالانه در عرصه سیاست فرامی‌خواند. لذا امام خمینی هم به عنوان یک رهبر دینی و سیاسی شیعه این ارزش‌های شیعی را ارکان اصلی نهضت خود قرار داد و انقلاب اسلامی را بر شالوده آن پایه‌گذاری کرد. به زعم وی اتخاذ موضعی مستقل در عرصه بین‌المللی و عدم سرسپردگی به کانون‌های قدرت و مقاومت در برابر امپریالیسم جزو عناصر مقوم ماهیت انقلاب است. (خمینی، ۱۳۷۹: ج ۱۹، ۵)
استقلال و مقاومت که انقلاب اسلامی آن را در هیات یک ارزش سیاسی به جهان عرضه کرد، مورد علاقه و احترام بسیاری از ملت‌های آزادی‌خواه و ضد امپریالیست در سراسر جهان قرار دارد. یعنی آنها انقلاب اسلامی را به دلیل التزامش به ارزش استقلال‌طلبی و مقاومت در برابر نظام سلطه ارج می‌نهند. جالب است که این ارج‌گذاری تنها مختص ملت‌های مسلمان نیست بلکه حتی در میان غیرمسلمانان استکبارستیز در نقاط مختلف دنیا نیز می‌توان مشتاقانی را سراغ گرفت که شیفته هویت مستقل و مقاوم انقلاب اسلامی هستند. لذا جذابیت ذاتی ارزش‌های استقلال و مقاومت در نظر خیل کثیری از مردمان خارجی، این ارزش‌ها را به منابعی برای اعمال قدرت نرم تبدیل می‌کند.

۲ ـ ۳. حمایت از مظلومان و مستضعفان جهان
حمایت از مظلومان و مستضعفان جهان یکی دیگر از ارزش‌های ماهوی انقلاب اسلامی است که موجب ارتقای جایگاه آن در میان طبقات مظلوم و مستضعف کشورها و جلب توجه آنها به ایران می‌شود. انقلاب از بدو شکل‌گیری‌اش با صفت حامی مستضعفان مشهور شد و پشتیبانی معنوی از تمامی ملت‌های مظلوم را به عنوان یک ارزش اساسی برای خود تعریف کرد. البته این ارزش هم حاصل سلایق شخصی رهبران انقلاب نیست بلکه ریشه در آموزه‌های شریعت اسلام دارد. پس به اقتضای فرامین اسلام بود که رهبران انقلاب اسلامی از ابتدا پشتیبانی از مستضعفین را در صدر شعارها و ارزش‌های انقلاب قرار دادند. چنان‌که امام خمینی می‌گفت: «خدای تبارک و تعالی اراده فرموده است که زمین را به این مستضعفین بدهد و این مستکبرین را از صحنه تاریخ خارج بکند و ما ابتداست که قیام کردیم برای این معنا و تمام ملت‌های مظلوم را پشتیبانی می‌کنیم و تمام ملت‌های مظلوم باید ظالم‌ها را از صفحه روزگار بیرون کنند و از تاریخ بیرون برانند.» (خمینی، ۱۳۷۹: ج ۱۰، ۲۲۹) با این حساب از آنجایی که حمایت انقلاب اسلامی از مظلومان و مستضعفان جهان سبب جلب علاقه و اشتیاق آنها به انقلاب و موطن آن یعنی ایران می‌شود، می‌توان این ارزش را به مثابه منبعی برای تاثیرگذاری نرم‌افزاری بر همان اقشار مظلوم و مستضعف قلمداد کرد.

۳. سطح سیاست خارجی جمهوری اسلامی ایران
۳ ـ ۱. ضدیت با نظام سلطه
راهبرد ضدیت با نظام سلطه را باید انعکاس ارزش استقلال و مقاومت در رفتار سیاست خارجی جمهوری اسلامی ایران دانست. یعنی از آنجا که در گفتمان انقلاب اسلامی اتخاذ موضع مستقل و ایستادگی در برابر ابرقدرت‌های جهانی به مثابه یک ارزش تلقی می‌شود، بالطبع جمهوری اسلامی ایران نیز مسیر حرکت خود را در محیط بین‌المللی بر همین اساس ترسیم کرده است که خطوط کلی آن را می‌توان در قانون اساسی سراغ گرفت. برای مثال اصل دوم «نفی هرگونه ستمگری و ستم‌کشی و سلطه‌گری و سلطه‌پذیری» و اصل سوم «طرد کامل استعمار و جلوگیری از نفوذ اجانب» را مورد تاکید قرار داده است.
ضدیت با نظام سلطه که طی سه دهه گذشته به عنوان یک راهبرد مستمر و تغییرناپذیر همواره سرلوحه سیاست خارجی جمهوری اسلامی ایران بوده و تجلی آن در رفتارها و کنش‌هایی نظیر تداوم خصومت با ایالات متحده آمریکا و رژیم صهیونیستی یا مقاومت سرسختانه در مقابل فشار کشورهای غربی در جریان کشمکش هسته‌ای قابل مشاهده است، برای بسیاری از افراد و گروه‌های سلطه‌ستیز و منتقد ساختار ظالمانه و ناعادلانه سیاست بین‌الملل در نقاط مختلف جهان جذابیت دارد و موجب دلبستگی آنان به دولت و ملت ایران می‌شود که می‌توان از این ظرفیت در راستای اعمال قدرت نرم استفاده کرد.

۳ ـ ۲. حمایت از نهضت‌های آزادی‌بخش
پیامد نهادینه شدن ارزش حمایت از مظلومان و مستضعفان در سیاست خارجی جمهوری اسلامی ایران این است که پشتیبانی معنوی و حتی مادی از نهضت‌های آزادی‌بخش به عنوان یکی از تعهدات برون‌مرزی کشور تلقی می‌شود به طوری که در اصل ۱۵۴ قانون اساسی آمده است: «جمهوری اسلامی ایران... در عین خودداری کامل از هرگونه دخالت در امور داخلی ملت‌های دیگر، از مبارزه حق‌طلبانه مستضعفین در برابر مستکبرین در هر نقطه از جهان حمایت می‌کند.» همچنین امام خمینی اظهار می‌داشت: «ما اعلام می‌کنیم که جمهوری اسلامی ایران برای همیشه حامی و پناهگاه مسلمانان آزاده جهان است و کشور ایران به عنوان یک دژ آسیب‌ناپذیر، نیاز سربازان اسلام را تامین و آنان را به مبانی عقیدتی و تربیتی اسلام و همچنین اصول و روش‌های مبارزه علیه نظام‌های کفر و شرک آشنا می‌سازد.» (خمینی، ۱۳۷۹: ج ۲۰، ۲۲۷)
رویکرد حمایتی جمهوری اسلامی به گروه‌های مبارز و نهضت‌های آزادی‌بخش به‌خصوص در کشورهایی مانند لبنان، فلسطین و عراق سبب ارتقای وجهه و جایگاه ایران در میان این گروه‌ها و حامیان مردمی‌شان شده است تا جایی که آنها ایران را به چشم یک الگو و هدایتگر می‌نگرند و در بسیاری از موارد تابع رهنمودهای رهبران و مقامات ایرانی هستند. از این حیث سیاست حمایت از نهضت‌های آزادی‌بخش را نیز می‌توان در زمره منابع قدرت نرم جمهوری اسلامی ایران قلمداد کرد.

۳ ـ ۳. اقدامات بشردوستانه
چنانکه در بخش اول مطرح شد، اتخاذ سیاست خارجی درون‌گذارنده و اخلاق‌مدار می‌تواند مولد قدرت نرم برای یک کشور باشد. به عبارت دیگر اقدامات اخلاقی، بشردوستانه و غیرمنفعت‌محور یک کشور در تعامل با جوامع خارجی موجب شکل‌گرفتن تصویری مطلوب از آن در اذهان مردمان این جوامع خواهد شد و بستر مناسبی را به منظور اعمال نفوذ موثر بر آنان فراهم خواهد ساخت. البته سیاست خارجی بشردوستانه ممکن است از منظر عقلانیت ابزاری و با حساب هزینه و فایده چندان مقرون به صرفه نباشد و معمولا باورداشت‌های ایدئولوژیک مبنای اجرای آن قرار می‌گیرد.

شکل شماره ۱: منابع قدرت نرم جمهوری اسلامی ایران

سپری در برابر طوفان‌های خارجی

برچسب‌ها

نظر شما

شما در حال پاسخ به نظر «» هستید.
  • نظرات حاوی توهین و هرگونه نسبت ناروا به اشخاص حقیقی و حقوقی منتشر نمی‌شود.
  • نظراتی که غیر از زبان فارسی یا غیر مرتبط با خبر باشد منتشر نمی‌شود.